我校获得2007年度国家科学技术奖7项

发布日期:2008-01-08浏览量:


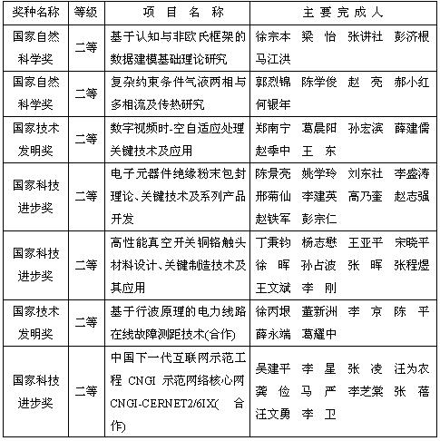
         2007年度国家科学技术奖励大会于2008年1月8日在北京召开,胡锦涛、温家宝等国家领导人参加大会,并给获奖人员颁奖,我校此次共有7个项目获奖,其中以第一完成单位获得5项,居全国高校第三位,也是我校获得国家科学技术奖连续第三年居全国高校前三位。获奖项目如下:

   

                                                              科技处   黄忠德




(转载文章,请注明出处: 西安交大科技在线 http://www.xjtust.com)